La Corte Suprema de Justicia ratificó la constitucionalidad de la Ley de Protección de Glaciares, en contra a lo planteado por el anterior gobierno nacional y de la provincia de San Juan, que negaban la facultad de legislar al respecto. Ahora en su reemplazo, el actual Gobierno Nacional pretende aprobar una reforma el Código Penal, que esconde una suerte de amnistía, para beneficiar a las megamineras, llegando a afirmar a esos efectos que el hielo no es agua. Detrás de ello, con la expectativa que se condene a funcionarios del gobierno K por violar la mencionada ley, se espera que la nueva normativa penal zafe a las mineras del delito de destruir los glaciares, como lo ha hecho la corporación canadiense de Peter Munk en suelo sanjuanino. Quien ahora, fusionada con la inglesa RandGold y en alianza con la china Shandong Gold, pretende por contrario relanzar sus operaciones en Pascua Lama y Veladero.
Por Lea Ross | @LeandroRoss
Dos recientes resoluciones de la Corte Suprema de Justicia han puesto en jaque la iniciativa de las principales fuerzas políticas del país –kirchnerismo, peronismo y macrismo- de avanzar con la minería a cielo abierto como una de las principales generadoras de divisas. Se trata de fallos que han ratificado la constitucionalidad de la Ley de Régimen de Presupuestos Mínimos para la Preservación de los Glaciares y del Ambiente Periglacial o “Ley de Glaciares” (Nº 26.639), que ordena al Estado Nacional el cuidado y relevamiento de esos cuerpos de hielo y prohibiendo toda actividad que los ponga en peligro, incluyendo la mega-minería.
El primero fue emitido el 4 de junio pasado, rechazando pretensión de la empresa canadiense Barrick Gold, que tiene dos proyectos en nuestro país –Veladero y Pascua Lama- ambos en el territorio de la provincia de San Juan, cuyo estado provincial también acompañó frustradamente esa iniciativa. Y la segunda, una semana después, por la que también rechazó el mismo planteo efectuado por la empresa Pachón S.A., también acompañado por el gobierno sanjuanino, con argumentos análogos.
Estos fallos permiten avanzar con la elevación a juicio penal contra las tres autoridades de ambiente de las dos gestiones de Cristina Fernández de Kirchner: Omar Judis, Sergio Lorusso y Juan José Mussi -ex titulares de la Secretaría de Ambiente de la Nación entre 2010 y 2015-, junto con Ricardo Villalba, director del IANIGLA (Instituto Argentino de Nivología, Glaciología y Ciencias Ambientales). Los cuatro son acusados bajo la carátula de “abuso de autoridad” por haber realizado arbitrarias interpretaciones de la Ley de Glaciares, que beneficiaron a la Barrick Gold.
Ver Barrick Gold y megaminería ilegal: protegidas tanto por el kirchnerismo como por el macrismo
Por ende, con una posible condena contra los ex funcionarios kirchneristas, tanto el gobierno nacional actual como el que surja de las próximas las elecciones nacionales, tendrán que lidiar con una aplicación efectiva de la mencionada norma nacional, que ha puesto un freno a las inversiones en mega minería.
Sin embargo, con la propuesta de Reforma del Código Penal, que el Poder Ejecutivo presentó ante el Congreso, existe un típico caso de letra chica secreta, que les permitiría a las mineras evitar ser enjuiciadas penalmente en nuestro país. En particular, respecto los desastrosos casos de destrucción de glaciares que ha cometido la multinacional Barrick Gold en la región cordillerana sudamericana. Con lo cual, eso garantizaría tanto a ellos como a sus socios y émulos para que se reactiven las inversiones en megaminería, a riesgo de perder una de las principales fuente de agua dulce de nuestro país.
La Reforma del Código Penal que beneficiaría a las empresas contaminantes
En marzo de este año, el Ministerio de Justicia y Derechos Humanos de la Nación presentó ante el Senado un anteproyecto de reforma del Código Penal. Consiste en reemplazar completamente la vieja normativa que data en la década del veinte del siglo pasado y que, en el transcurso del tiempo, recibió una tremenda cantidad de reformas en sus artículos.
En la presentación, se estipula que el actual código en vigencia tiene como problemas, entre tantos otros, la “ausencia de una norma penal acorde a instancias estándares internacionales”, y la “ausencia de normas que permitan castigar conductas que en 1921 no eran consideradas merecedoras de la persecución penal (por ejemplo, contra el medio ambiente)”.
La reforma propuesta por el gobierno asegura tener “un alcance mayor para determinar las problemáticas y los distintos ejes a considerar a la hora de realizar las modificaciones. Por referir solo algunos, pueden mencionarse: el trabajo comunitario como pena alternativa a la prisión, la prisión permanente revisable, el concepto de reincidencia, la defensa de la víctima, la provocación de ruidos dañinos como delito, el delito de aborto, la utilización de armas de fuego en la ejecución de delitos, el delito de usurpación, los delitos ambientales, los ciberdelitos, entre muchos otros”.
https://www.justicia2020.gob.ar/eje-penal/reforma-del-codigo-penal-la-nacion/
Así, el anteproyecto estipula la tipificación de los “Delitos contra el ambiente” en los artículos que van del 444 al 461. Estos serían: contaminación, delitos contra la biodiversidad, delitos contra la fauna silvestre u otros animales, maltrato y crueldad contra los animales, delitos contra los bosques nativos y protectores, delitos contra el patrimonio genético, etc.

El doctor Gustavo Antonio Gómez es Fiscal General, se ocupa de litigar ante la Cámara Federal y recurrir ante la Corte Suprema de Justicia de la Nación y la Cámara Nacional de Casación, sobre casos que ocurren en las provincias de Tucumán, Santiago del Estero y Catamarca. Se ha especializado en delitos federales como lavado de dinero, narcotráfico, corrupción, y daños contra el medio ambiente.
Un antecedente importante en su trabajo sucedió a comienzos de éste año, con el procesamiento y embargo del ex CEO de la empresa de minería a cielo abierto La Alumbrera, por contaminación ambiental por metales pesados. Es uno de los pocos procesamientos existentes por la aplicación de la Ley de Residuos Peligrosos.
El fiscal Gómez realizó una interpretación técnica y personal sobre el capítulo dedicado a los delitos contra el ambiente en el nuevo Código Penal, que propone el oficialismo nacional: “Lo primero que se pone en función de ese capítulo es derogar la ley actual de delitos ambientales, la Ley 24.051”, también conocida como Ley de Residuos Peligrosos, que fue la normativa que permitió el procesamiento al ex ejecutivo de La Alumbrera. “Si usted deroga esa ley, lo primero que ocurre es que todas las causas penales que se iniciaron en nuestro país sobre delitos ambientales se archivan. Van a parar al tacho de la basura”, sentenció el funcionario judicial.
Se tratan de más de cien causas existentes en todo el territorio nacional: “Nosotros tenemos procesados a los CEO’s de minera La Alumbrera, que tiene más de 6.000 millones de dólares invertidos en la República Argentina. Eso ya no se llegaría a juicio. Tampoco los casos de contaminación ambiental por petróleo en Vaca Muerta, todos los casos de minería que hay en la provincia de Santa Cruz, los casos por agrotóxicos que pueden haber en la provincia de Santa Fe y Buenos Aires, todos los casos que se han abierto por el tema de las papeleras, incluso los casos de la Capital Federal en Río Matanza-Riachuelo”.
“Es decir: hay un espectro de causas ambientales, distribuidas en todo el país, que silenciosamente están avanzando gracias al impulso de las asambleas de los ciudadanos, las ONG’s ambientalistas, ciudadanos de a pié y algunos legisladores, etc.”, señaló el fiscal en una comunicación telefónica con el presente cronista.
Otro ejemplo son los juicios por la aplicación de agroquímicos en el barrio Ituzaingó Anexo, ciudad de Córdoba, donde el año 2012 se condenó a un productor y un aplicador. Para el próximo año, se espera un segundo juicio. Ambos procesos penales, se basaron en la Ley de Residuos Peligrosos. Ahora, para el fiscal Gómez, esas causas correrían el riesgo de quedar archivados con la aprobación de la reforma, “no solo el juicio que está por venir, sino también el primer juicio que ya tiene condena. Porque afecta incluido los expedientes que ya fueron juzgados. De acuerdo al propio proyecto del Código, todas estas normas que se derogan tienen efecto retroactivo. Es decir, no solamente es para los que están en tránsito, sino que además todos aquellos que ya tienen sentencia”.
“En la actual ley 24.051-continúa el fiscal- se configura el delito ambiental de peligro. ¿Qué significa un delito de peligro? Significa que yo no tengo que salir a buscar a alguien contaminado, si una planta se murió porque se contaminó, o un animal se enfermó por el agua que tomó. Porque es de peligro. El narcotráfico es un delito de peligro: yo no necesito que alguien se muera de sobredosis de cocaína para ir a secuestrar cocaína. Eso es un delito de peligro en la salud pública. En la actual ley, establece en su Artículo 55 que los delitos ambientales son los que pongan en peligro el ambiente”.

Mientras que, según Gómez, “el proyecto de Código Penal, el que quieren poner, impone los delitos ambientales como delitos de resultado. Exige que para que haya delito ambiental, tiene que haber un daño grave. Es perverso, porque yo no puedo pensar que alguien se muera para saber si un agrotóxico es el que le causó la muerte a esa persona. Pensar en un daño grave como requisito de abrir una causa penal es realmente insufrible”.

La cláusula «Barrick» en la Reforma del Código Penal
Pero hay otros tópicos escondidos en el proyecto de Reforma del Código Penal, que parecen haber sido escritos pensando en las peripecias de la Barrick Gold. Dentro del capítulo de “Delitos sobre el ambiente”, en el artículo 460 del Anteproyecto de Reforma que propone el oficialismo, se explaya en las “Definiciones”.
Entre ellas, se incluye el concepto de “Agua”, que se la define de la siguiente manera: “aquélla que forma parte del conjunto de los cursos y cuerpos de aguas naturales o artificiales, superficiales y subterráneas, así como a las contenidas en los acuíferos, ríos subterráneos y las atmosféricas”.
Según el fiscal Gómez, llamativamente el anteproyecto no incluye al agua en su estado sólido, que son los glaciares. Y tampoco figura en todo el cuerpo normativo propuesto por el oficialismo, a pesar que los glaciares han sido una cuestión candente en ésta última década en materia jurídica.
“Es muy raro que un Código Penal defina la palabra ‘agua’. Yo siempre creí que el agua era H2O. Pero ahí descubrí que (en el artículo) tenía distintas alternativas, pero son todas líquidas. Agua en estado sólido no está codificada. El agua en estado sólido son nuestros glaciares. Contaminar el agua en los estados glaciares pareciera ser que no es un delito. Como define y no incluye en su estado sólido, quiere decir que vos podés destruir un glaciar, casualmente lo que están buscando la megaminería en San Juan, no estarías cometiendo un delito”, sentenció el fiscal en su presentación ante la comisión del Senado.
Habiendo sido la Barrick Gold la empresa más cuestionada respecto los daños provocados a los glaciares, aparece aquí la sospecha que detrás de la redacción de éste artículo estaría la “mano invisible” de ésta mega corporación minera canadienses, hoy aliada con intereses chinos. Acostumbrada al lobby en el más alto nivel, donde se cuecen las más delicadas cuestiones parlamentarias y ejecutivas.
La «mano invisible» detrás del anteproyecto
El presidente Mauricio Macri designó para presidir la comisión redactora de ese anteproyecto al abogado Mariano Borinsky, quien realizó una meteórica carrera, hasta llegar a los más altos niveles de la justicia federal, como juez y presidente de la Cámara Nacional Federal de Casación.
Previamente, a fines del 2009, Borinsky ganó una beca por dos años otorgada nada menos que por la Embajada y el departamento de Estado de EE.UU., en el “Programa de Liderazgo de Visitantes Internacionales” (Internacional Visitor Leadership Program) para el curso concretado en Washington a lo largo de dos años denominado “Programa de Lucha contra crímenes financieros 2009-2011”. Y en el 2013, fue invitado especialmente por la Universidad de Cambridge, Reino Unido, para el «Trigésimo primer simposio internacional sobre delitos económicos» (Thirty First International Symposium on Economic Crime).
Previamente, Borinsky se había desempeñado como fiscal nacional en lo penal económico. Y se había distinguido por la obstinada y notable persecución que llevó adelante, actuando como un “Pitbull”, en la causa del contrabando de armas, cuyo principal implicado era el ex presidente Carlos Menem, quien en uno de los fallos que lo absolvió, había tomado una «decisión de política exterior» en «una fina sintonía con la geopolítica de los Estados Unidos».
Pero no obstante, por alguna razón oculta, EE.UU. parece haber quedado disconforme con el ex presidente argentino. Y esto explicaría que el hoy cuestionado periodista Daniel Santoro, que cultiva estrechos lazos con el sórdido submundo de los servicios de inteligencia, haya sacado un oportuno libro al respecto, recibiendo luego los premios Rey de España y María Moors Cabot.
Ver La patria periodística salió a defender a Santoro y encubrir al agente de la DEA D’Alessio
Mientras que posteriormente Borinsky fue premiado con la beca estadounidense en cuestión, con la que se ausentó dos años de Argentina. Y a su regreso se encontró con un notable ascenso en su carrera judicial, hasta llegar a ser el miembro más joven designado en la Cámara de Casación Penal, contando con solo 38 años de edad. Señal de que una fuerza poderosa lo impulsa en su fulgurante ascenso.
Una muestra de quienes estaban realmente interesados en esa reforma la dio el mismo Borinsky, que antes de dar a conocer el anteproyecto en Argentina, lo presentó en Washington ante funcionarios de Donald Trump, que elogiaron la reforma, ofrecieron su colaboración, y dieron un firme respaldo al proyecto.

El viejo truco de la ley más benigna
Los planteos del fiscal Gómez se complementan con la lectura que brinda el abogado ambientalista René Amsler, habitante de la región serrana de la provincia de Córdoba, donde los incendios y desmontes en bosque nativo se hacen presentes. Asegura que la reforma del Código violaría uno de los principios que pauta la Ley General del Ambiente, que es el principio de no regresividad.
En materia ambiental, “el nivel de protección que otorga una ley no puede ser modificado en detrimento de esa protección. Éste puede ser un argumento, a nivel penal, cuando se pretende reducir o eliminar sanciones para aquellos que contaminan. Porque es una manera de facilitar la contaminación, de proteger menos. Por ende, violaría ese principio. En el derecho penal, se choca con otro principio, que tiene que ver con la libertad individual, que la aplicación de la ley penal más benigna. No es que la ley sea retroactiva, sino que al eliminar o al reducir las penas, el reo tiene la posibilidad de beneficiarse con esa modificación”, declara el abogado en el programa radial Enredando Las Mañanas, que se retransmite en una veintena de radios comunitarias.

Es decir, que al tener una ley que deroga la Ley de Residuos Peligrosos, las empresas podrían ampararse en ese nuevo código para no ser procesados, por ser la “ley penal más benigna”. Más aún para los directivos de la Barrick Gold, ya que la ausencia de “agua sólida” les permite que en caso de ser procesados por destruir los glaciares ubicados en San Juan, pueda cobijarse bajo ese argumento.
En más de una ocasión, se ha sospechado que el equipo de Mauricio Macri ha tratado de utilizar esta maniobra de legislar una “ley penal más benigna” en beneficio del atrapado por la justicia, en otros ámbitos. Así se podría mencionar la polémica resolución que publicó la ministra de Seguridad Patricia Bullrich, con la que aprobó el cuestionado “Protocolo para el Uso de Armas de Fuego”, por parte de las fuerzas de seguridad, que evidencia estar destinado a instaurar una norma penal más benigna a favor del policía Luis Chocobar, para conseguir su absolución en el juicio penal que se le avecina, por ultimar a un joven asaltante por la espalda.
Ocurrió algo parecido con la aprobación de la Ley de Financiamiento de la Política, que funcionaría como una amnistía encubierta para los altos empresarios involucrados en el escándalo de los “Cuadernos”, dado que autoriza los aportes empresarios privados para las campañas electorales, que es el argumento con que justificaron el pago de las coimas, posibilitando así que estos altos delincuentes de guante blanco también tengan a mano el beneficio de la ley penal más benigna.
Finalmente, con el polémico fallo del 2×1 de la Corte Suprema de Justicia para beneficiar a los condenados por crímenes de lesa humanidad, también se trató de aplicar forzadamente dicho principio, al que no obstante dicho alto tribunal tuvo que enmendarse tras la enorme presión de la opinión pública. Habiendo sido su artífice el ministro de la Corte Carlos Rosenkrantz, quien a través de sus fallos parece desempeñarse como el representante del Gobierno macrista en ese alto tribunal, que habría obrado de esa manera para mantener el apoyo del “voto militar” luego de los severos recortes efectuados a sus presupuestos.
Al respecto, Amsler asevera que así como se ha rechazado la aplicación de lo más benigno para los condenados por lesa humanidad, “lo mismo podemos decir de la cuestión de la contaminación. No se puede aplicar en éstos casos”, porque violaría el principio de no regresividad consagrado en la Ley de Ambiente.
La acciones K para anular la Ley de protección de glaciares
A la luz de lo sucedido, se puede decir que casi no hay diferencias entre el kirchnerismo y el macrismo en torno la cuestión de la mega minería y la Barrick Gold. Al haber sido el artífice de esa legislación desde los tiempos del menemcavallismo, el connotado kirchnerista José Luís Gioja, consagrado repetidas veces diputado nacional, senador nacional, y gobernador de la provincia de San Juan.
Y por su parte, su hermano César Gioja, empresario minero relacionado con la Barrick Gold, se desempeñó como senador nacional. Y otro tanto hizo su otro hermano Juan Carlos Gioja, como diputado nacional. Por lo que bien podrían presentarse en sociedad diciendo: el clan Gioja, al servicio de la Barrick Gold.
Ver Gioja: El lobista de oro de Barrick Gold
Los Gioja no solo echaron las bases de esa actividad, sino que además la reformularon, para reducir a un mínimo las regalías que pagan las compañías mineras. Y así logró que la Barrick Gold se entronizara en San Juan, primero con el proyecto Veladero, y luego con el proyecto binacional de Pascua Lama, que es particularmente ruinoso, dado que la mayoría del mineral se extraería de Chile, en Pascua. Y su tratamiento químico industrial y su consecuente contaminación ambiental quedarían del lado argentino, en Lama. Llegando no obstante el gobierno de Cristina Fernández de Kirchner a aceptar, con el bizarro nombre de “Tratado de Maipú” del año 2009, que toda la tributación se realice en Chile, de manera que en Argentina solo quede la contaminación.

En ese marco ostensiblemente pro megaminero y pro Barrick Gold, el Congreso sancionó en el año 2008 una primera ley de Protección de Glaciares (26.418), a la que la presidenta de la Nación, con la ostensible presión del entonces gobernador de San Juan, veto en todos sus términos (decreto 1.837/2008). Aduciendo en esencia en su decreto que la protección ambiental era una cuestión exclusiva de las provincias, no delegadas a la Nación.
A continuación, en el año 2010, el clan Gioja trató de sacar en el Congreso de la Nación, una ley de protección de glaciares eufemística, muchísimo más benigna y acorde con las necesidades de la minería de alta montaña de la Barrick Gold, cuyo texto parecía estar escrita por esta. Pero se encontraron con la empecinada oposición de activistas, periodistas, y legisladores liderados por el entonces diputado Miguel Bonasso. Quién incluso luego escribió un libro titulado acerbamente “El MAL. El modelo K y Barrick Gold – Amos y Servidores en el saqueo de la Argentina”.
Lo concreto es que para sorpresa y enorme enojo del clan Gioja y la Barrick Gold, que no lo podían creer, finalmente la ley salió casi con el mismo texto que la anterior (Ley 26.639) y con el título “Régimen de Presupuestos Mínimos para la Preservación de los Glaciares y del Ambiente Periglacial”.
Como se trataba de una ratificación del Congreso, no le cabía a ella un nuevo veto presidencial. Y ante ello, los Gioja y la Barrick Gold no tuvieron otro remedio que presentar ante la justicia federal en San Juan una acción de inconstitucionalidad de la ley. Sosteniendo los mismos argumentos interpuestos por la presidenta Fernández de Kirchner para vetar la primer ley. Referidos a que no era atribución del Congreso de la Nación legislar respecto cuestiones ambientales, los cuales en última instancia fueron rechazados recientemente con los fallos de la Corte Suprema.
La dimensión de los glaciares otra añagaza K
Pero a la par, a mediados de 2010, mientras Barrick Gold y la Gobernación de San Juan presentaban sus amparos planteando la inconstitucionalidad de la Ley de Protección de Glaciares, el mismo Estado Nacional enturbió la aplicación de la norma a los efectos de favorecer a la Barrick Gold. Hasta un extremo que derivó en un proceso penal inédito en el derecho penal ambiental.
En diciembre de 2010, cinco meses después de aprobarse la Ley, el IANIGLIA (Instituto Argentino de Nivología, Glaciología y Ciencias Ambientales), que es una Unidad Ejecutora dependiente del CONICET, de la Universidad Nacional de Cuyo y del Gobierno de la Provincia de Mendoza, presentó un informe titulado: “Inventario Nacional de Glaciares y Ambiente Periglacial: Fundamentos y Cronograma de Ejecución”.
Con ese informe, tanto a los glaciares propiamente dicho como los llamados glaciares de escombro -que son cúmulos de hielo que forman parte del ambiente periglacial- se les impuso una superficie determinada, que era un mínimo de una hectárea. Algo que no se condice con el artículo 2 de la Ley, que habla de “toda masa de hielo” y además describe minuciosamente el ambiente periglacial.


Siguiendo con las definiciones al respecto, las distintas formaciones del área periglacial, cuya categoría están por fuera de los glaciares de escombro, fueron calificadas por el IANIGLIA como formaciones que “tienen tamaños de metros a algunas decenas de metros y por lo tanto no representan una reserva importante en sí mismas”. Volviendo entrar en contradicción con el Artículo 2 de la Ley de Glaciares, que en ningún momento otorga valor a las magnitudes.
Otra irregularidad consistió en que a la hora de definir el ambiente periglacial, solo le dio importancia a los glaciares de escombro, porque son los más “sobresaturados en hielo”, y por ende los más importantes a la hora de conservarlas como reserva hídrica.
Llevando en concreto estas manipulaciones conceptuales a disponer que los glaciares inferiores a una hectárea no fueran relevados. Y en cuanto al ambiente periglacial, solo se les acordó importancia a los glaciares de escombros que también contaran una superficie mínima de una hectárea. En consecuencia el resto de formaciones de hielo alrededores de los glaciares, tampoco debían ser inventariados.
Los derrames en Jáchal que destaparon la olla
El 12 y 13 de septiembre de 2015, durante la gestión de la presidenta Fernández de Kirchner, el pueblo sanjuanino de Jáchal, en departamento de Iglesia, se conmocionó por la noticia del derrame de agua cianurada en el río homónimo, proveniente de un desperfecto de la Barrick Gold en el proyecto de Veladero. Derivando esto en la presentación de una denuncia penal por parte de la Asamblea “Jáchal No se Toca”, que finalmente cayó en manos del juez federal Sebastián Casanello.
Por si fuera poco, el día posterior a su aniversario, se descubrió que una semana antes –el 8 de septiembre de 2016- en este caso durante la presidencia de Mauricio Macri, había sucedido otro derrame por parte de la misma mega minera. Tras las repercusiones de este segundo derrame, el juez Casanello ordenó allanar las oficinas de lo que era en ese entonces el Ministerio de Ambiente, para recolectar pruebas sobre si el proyecto Veladero violaba o no la Ley de Protección de Glaciares. Así, se incautaron los siguientes documentos de la Dirección de Gestión Ambiental, elaborados durante el mandato de Fernández de Kirchner:
- El informe 98/2016, donde se remarcó la falta de incorporación del glaciar Toro 1 de Veladero en el Inventario Nacional de Glaciares, y se hace mención a las cortas distancias entre la infraestructura del proyecto minero y los glaciares de escombros.
- Los informes 95/16 y 99/16, donde se realizan críticas por la falta de control de los proyectos mineros.
- El informe 205/16, donde se propuso incorporar metodologías para incluir el permafrost (lo que sería el suelo congelado que mantiene al área periglaciar en temperaturas óptimas) y las geoformas menores a una hectárea en el Inventario.
- El informe 41/15, que cuestionó la falta de incorporación del glaciar Brown Inferior de Veladero en el Inventario.
- El expediente N° 55.988/15, mediante el cual el IANIGLA admitió no contar con información sobre el área y la ubicación exacta del proyecto minero Veladero y sus caminos. Concluyendo que por ello no pueden determinar si hay una afectación de los cuerpos de hielo. Además, este expediente surge la formación de una Mesa Técnica que concluye que la dimensión de una hectárea no representa en sí misma un umbral de significancia hídrica.
- Un memorando de la Dirección, número 297/16, del cual surgen que varias geoformas que fueron detectadas en el año 2005 en Veladero, no fueron incluidas en el Inventario Nacional de Glaciares (ING).
- Y finalmente, el informe número 51/2013, que ponía de manifiesto el incumplimiento de Barrick Gold de la ley 26.639.
En definitiva, los informes de la Secretaría de Ambiente, en la época kirchnerista, corroboraron que hubo geoformas de hielo que no fueron inventariadas, que están afectadas por los proyectos de Veladero y Pascua Lama. Y además declaraciones hechas por especialistas que participaron en el Inventario, citados por Casanello, confirmaron que algunos glaciares fueron “borrados”, por tener una superficie inferior a una hectárea.

La mina Veladero y el proyecto minero Pascua-Lama están emplazados en el sector de los andes áridos. Esta porción de la Cordillera de los Andes, en la provincia de San Juan, posee características climáticas de extrema aridez: alta radiación solar, bajos índices de humedad y baja tasa de precipitación media anual.
“En la cordillera de San Juan, la mayoría de los cuerpos son menores a una hectárea y en conjunto representan un gran aporte hídrico”, había declarado Oscar Roberto Medrano, investigador y colaborador contratado para la confección del Inventario en la provincia de San Juan, mientras que su colega Boris Gastón Díaz afirmó que “en términos de balance hídrico toda agua sin importar su dimensión contribuye siempre”.
Los técnicos del IANIGLA y glaciólogos que prestaron testimonio, manifestaron que en los Andes desérticos, se puede inducir la existencia de un ambiente periglacial a partir de la altura de 3.700 metros sobre el nivel del mar, aproximadamente, y de la presencia de glaciares de escombros que deben ser inventariados.
Respecto a la ubicación de Veladero, Casanello particularizó el testimonio de un colaborador del IANIGLA que manifestó: “en los Andes áridos y centrales (característicos de San Juan) se forma una especie de ‘cinturón’ de ambiente periglacial desde los 3.500 metros de altura y hasta los 5.000, aproximadamente. A partir de allí, comienza el ambiente glacial. El campamento de la Barrick está a los 3.700 metros de altura y las operaciones mineras están más arriba aún”.
Por su parte la propia empresa mega minera reconoció antes de la sanción de la Ley de Protección de Glaciares, que estaba operando en zona protegida: “La escombrera El Morro y la parte argentina del rajo, se ubicarán sobre 4.400 metros, donde se anticipa condiciones de permafrost… La caracterización geomorfológica establece que en el área del Proyecto y zonas aledañas predominan las geoformas relacionadas con un ambiente actual de tipo periglacial”.
Fragmento del Estudio de Impacto Ambiental de Veladero, donde sostiene que el proyecto está a 4.000 metros sobre el nivel del mar. Especialistas del IANIGLA calculan que el área periglacial de esa zona cordillera arranca a partir de los 3.700 metros.
El inventariado M basado en la maniobra K
En agosto de 2018, el Gobierno Nacional de Mauricio Macri, de la mano del rabino new age Segio Bergman -titular de Ambiente, que para ese entonces el Ministerio había retornado a ser una Secretaría- anunciaron con bombos y platillos la conclusión del tan prometido Inventario de Glaciares y Periglaciares, que por ley se suponía que tenía que terminar para mediados de 2011, con una actualización cada cinco años. En ese entonces, se resaltó que fueron inventariados un total de 16.968 glaciares en el país. De los cuales, 4.572 se encuentran en San Juan.
Sin embargo, muchas organizaciones sociales ya habían advertido que ese inventario estaba “incompleto”, por haberse concretado la maniobra K, consistente en no relevar a los glaciares menores a una hectárea, que son las que se localizan en los proyectos de la Barrick Gold.
Precisamente, cuando se observan los mapas del inventario para la provincia de San Juan, vemos que no se han localizado formas glaciares en las regiones donde están instalados las minas de Veladero y Lama. Así se observan el glaciar Los Amarillos y Guanaco, a una distancia considerable, sobre el límite con Chile.
Sin embargo, cuando observamos, por ejemplo, la siguiente diapositiva realizada por la propia empresa Barrick Gold, a la hora de explicar el área de operaciones de Pascua-Lama, vemos la presencia de dos cuerpos de hielo: Toro 1 y Toro 2. Ambos no figuran marcados en el mapa del Inventario por tener un área de cobertura inferior a una hectárea.

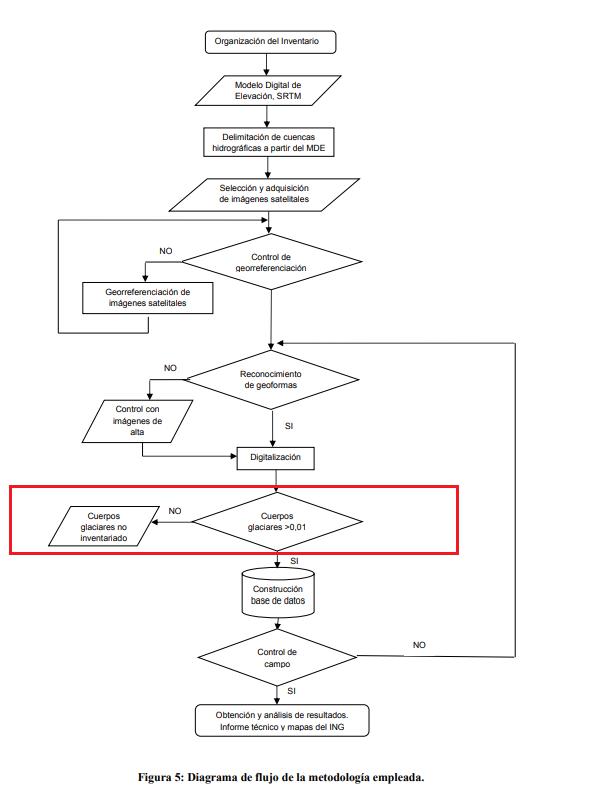
En el informe del Inventario, se explica la metodología a la hora de relevar los glaciares, mediante un diagrama de flujos. Allí se observa que se comienza con un modelo digital para luego delimitar las subcuencas. Seguidamente se seleccionan y adquieren imágenes satelitales. Después, se determinan sus georeferencias, para a posteriori reconocer las geoformas, y llegar a su digitalización.
Y es en el tramo casi final de ese cursograma, donde se desechan los glaciares que son inferiores a una hectárea, para luego confeccionar la base de datos y hacer el control de campo. O sea, se desecha toda la información recolectada sobre esas pequeñas geoformas, a pesar de haber formado parte de todo ese proceso de inventariado.

De hecho, uno de los informes del Inventario concretado en San Juan, lleva el título “Informe del sector río Blanco Inferior. Cuenca del río Jáchal”, informando con imagen de archivo el hallazgo de “Hielo cubierto de sedimentos y pequeño manchón de nieve estacional en el Cordón Ortigas. El hielo cubierto es difícil de detectar con imágenes satelitales y debe estudiarse en el campo (in situ). En este caso no llega a la superficie mínima de 1 ha para ser incluido en el inventario”. Con lo cual, pese la notable imagen de estar sepultado por sedimentos o escombros, el glaciar no fue incluido en el relevamiento.
Finalmente, según reveló la AGN (Auditoria General de la Nación), uno de los testigos que había sido contratado por el IANIGLIA, manifestó que el trabajo realizado en San Juan se hizo “todo mal”, porque era “todo en secreto, no se podía acceder a los mapas desde la web (…) nos hacían una bajada de línea de no publicar nada de nuestro trabajo, pero no por él sino porque era una solicitud de la Secretaría de Ambiente”.
Por su parte el actual Gobierno de Cambiemos, además de quitar las retenciones a la minería, y manosear el Código Penal para establecer que el hielo no es agua, pretende secretamente darle una nueva vuelta de tuerca a la cuestión de la dimensión de los glaciares, mediante un supuesto “Estudio de Significancia Hídrica”. Lo cual también dejaría en el camino a los glaciares de escombros que no tengan una salida superficial del agua, y lo hagan en forma subterránea.
El daño de la Barrick a los glaciares
Como podemos observar, el Estado Nacional tiene oculta la información sobre los glaciares que cubren menos de una hectárea. Y alguno de ellos han sido atacados por la Barrick. Según uno de los testigos citado en el fallo del juez Casanello, que realizó trabajos de inventario por la zona de Pascua Lama y Veladero, existirían entre 10 y 20 geoformas glaciares.
Además, otro de esos técnicos recalcó que en la escombrera de Veladero, donde se deposita el material rocoso desechado, el cual durante las nevadas invernales absorbe el agua, presentaba “una reptación y desplazamiento de sus laderas” llegado el verano. Comportamiento igual al que se desarrolla en ambientes periglaciales, por lo que afirmó que “en la zona de las escombreras –de la mina Veladero- hay ambiente periglacial”.
Finalmente, al momento de prestar declaración testimonial, Ana Paula Forte, glacióloga y colaboradora en la confección del Inventario, aportó un informe que elaboró este año por fuera de las restricciones impuestas sobre la zona investigada. Allí remarca el retroceso sufrido por glaciares y manchones de nieve a partir de la explotación de Barrick Gold. Señala la existencia de 8 glaciares de escombros activos, 7 glaciares de escombros inactivos, 15 glaciares de escombros fósiles, y 44 geoformas menores.
Acerca del Informe Técnico Nro. 51/2013, firmado por el ingeniero Videla Oporto (confeccionado con la finalidad de analizar las auditorías ambientales que la provincia de San Juan efectuó sobre sus proyectos mineros en cumplimiento de la ley 26.638) destacó varias cuestiones en relación a los daños a las geoformas “protegidas” por la ley 26.639:
- En primer lugar, señaló que integrantes del IANIGLA que efectuaron el documento “Fundamentos y cronograma de ejecución” para la confección del ING, fueron contratados por la Barrick Gold durante 2007-2012 para llevar a cabo el monitoreo de glaciares del paso Conconta.
- Que la provincia de San Juan monitoreaba tres glaciares en un solo día, lo cual describió como insuficiente. Y calificó a la auditoría como una mera “visita de planta con su habitual recorrido y conferencia por parte de la empresa”.
- Que el glaciar Brown inferior había desaparecido producto del polvo generado por la empresa. Mediante el análisis de planos y su superposición, concluyó que “claramente se puede observar como un Glaciar de escombros inactivos es “tapado” por la escombrera Norte(…) ya no es uno sino dos los glaciares de escombros activos extinguidos por la escombrera norte”.
Finalmente, en el fallo de elevación a juicio, Casanello acompañó en las fojas registros fotográficos sobre cómo la Barrick Gold “cortó” algunos glaciares para dar paso al movimiento de las maquinarias. Muy raramente se obtienen resoluciones judiciales que estén acompañados con registros fotográficos.


Concluyó finalmente que la empresa había violado la ley de Protección de Glaciares ya que a través de sus propios planos se podía observar un daño de glaciares descubiertos, cubiertos o de escombros (activos o inactivos) en el Área de Influencia del Proyecto Veladero. Lo cual conforme el contenido de la ley de Protección de Glaciares, derivaría en la suspensión de dicho proyecto y no su ampliación. Como sucedió en Chile, que suspendió las actividades de la mega minera en Pascua, por la destrucción de los glaciares en que había incurrido la Barrick Gold.
Todo lo contrario a lo que pretende su flamante CEO Mark Bristow, quien fue nombrado en ese cargo a partir en enero de este año luego de la fusión de la Barrick Gold con la inglesa Randgold, el que incluso prevé instalar un pista de aterrizaje en Veladero y unir en un solo proyecto a Pascua Lama y Veladero, en alianza con la megaminera china Shandong Gold. Descontando la buena voluntad del gobernador Sergio Uñac, heredero del clan Gioja.

A esta altura del embrollo, si el juicio contra los ex secretarios ambientales kirchneristas los lleva a una condena por abuso de autoridad -que tiene una leve pena máxima de prisión condicional de solo dos años- ello en ninguna manera afectarían los intereses de la Barrick Gold ni a sus ejecutivos, dado que no se ha demostrado la complicidad entre ambos, lo cual incluso configuraría otro delito. Y además cuentan con el amparo que les brindaría un flamante Código Penal elaborado por la comisión Borinsky, que ubicado en la parte superior de la pirámide jurídica, dejaría a los glaciares andinos en un limbo normativo, al no reconocerlos como agua.-
Ver Cuando el lobo Barrick cuida las gallinas
"Como lo pudiste constatar, nuestras investigaciones, son fundadas, independientes, con datos públicos y verificables y siempre sobre el poder real. Su producción lleva días, semanas, hasta meses de trabajo. Y son abordadas con la mayor honestidad, profesionalidad y rigurosidad periodística. Si está a tu alcance, podes colaborar con este periodismo libre, de calidad, sin injerencia de empresas o gobiernos"



