Este domingo, Horacio Rodríguez Larreta y Patricia Bullrich compiten a muerte en las internas de las PASO en el frente Juntos Por El Cambio. Es la saña final entre las “palomas” y los “halcones”. Pero aún con sus diferentes estilos, endurecimientos discursivos calibrados, y distintas velocidades de ejecución de ajuste prometidas, ambos cargan con toda una voluminosa prosapia oligárquica.
Una historia que se remonta a los inicios del surgimiento de la patria, con una larga travesía durante el período del modelo agroexportador, que en la transición de los siglos 19 y 20, les marcó un camino de acomodo político y económico. Y como integrantes del PRO, partido que añora a esa vieja oligarquía, los llevó a esta inédita interna.
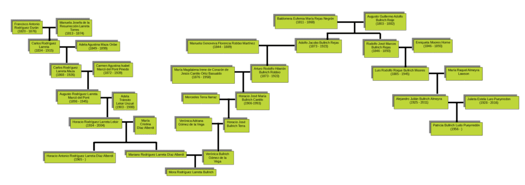
Stripteasedelpoder.com realizó un relevamiento sobre la genealogía familiar de cada una de estas familias, cuya síntesis principal la podemos observar en el siguiente árbol, donde incluso el “Pelado” Horacio y la “Piba” o “Pato” Patricia, comparten un familiar común, de nombre Mora Rodríguez Larreta Bulrrich, la que portando ambos apellidos, sería sobrina del Pelado, y una suerte de nieta lejana de la Piba. Lo cual además expone los nutridos y densos lazos familiares que se fueron entrelazando durante la oligarquía de antaño.

De hecho, la guerra electoral entre Pelado vs La Pato, es una simplificación que no expone los linajudos apellidos completos que ambos portan, que serían los siguientes: Horacio Antonio Rodríguez Larreta Díaz Alberdi vs. Patricia Bullrich Luro Pueyrredón. El retorno de vieja oligarquía conservadora, que lucen en sus discursos de una manera u otra, no podría haber quedado así más patente. Revelando esto también la inusitada debacle de la democracia argentina.
El clan Bullrich

Desde Alemania, llegó a estas tierras sudamericanas, a comienzos del siglo 19, el mercenario berlinés Augusto Segismundo Bullrich. Quien fue arrastrado a la ciudad de Buenos Aires como prisionero de guerra, tras el conflicto entre el Virreinato del Río de la Plata y el Imperio de Brasil.
Al quedar en libertad, decidió probar suerte en el comercio de productos importados -léase contrabando- que ofrecía esta zona portuaria, que con el tiempo se convirtió en el epicentro que devoraría buena parte de la economía y la población argentina.
Este comerciante emprendedor que se casó con Federica Guillermina Reiche tuvo en 1803 un solo hijo, Augusto Guillermo Adolfo Bullrich Reije, el tatarabuelo de la precandidata a presidente Patricia Bullrich. Quien a su vez se casó con Baldomera Eufemia María Rejas Negrón, y tuvieron 10 hijos, entre ellos bisabuelo de la Pato, nacido en 1833 Rodolfo José Marcos Bullrich Rejas.
Quien a su vez se casó con la muy inglesa Enriqueta Moores Horne, y tuvieron un solo hijo, el abuelo de la Pato, Luis Rodolfo Roque Bullrich Moores (1885-1945). Quien se casó con María Raquel Almeyra Lawson, y tuvieron seis hijos, entre ellos el cuarto Alejandro Julián Bullrich Almeyra, un médico especialista en cardiología y padre de la Pato.

Quien a su vez se emparejó con Julieta Estela Luro Pueyrredon, hija de Juan Carlos Luro Livingston, y de Esther Lidia Pueyrredon Meyans. Descendiente de: Juan Martín de Pueyrredón, director Supremo de las Provincias Unidas del Río de la Plata entre 1816 y 1819, señalado por algunos historiadores de ser un agente inglés, o al menos filo inglés. De Honorio Pueyrredón, ministro de Agricultura y de Relaciones Exteriores en la primera presidencia de Hipólito Yrigoyen. Y pariente de Carlos Alberto Pueyrredón, intendente de Buenos Aires entre 1940 y 1943.
Alejandro y Julieta tuvieron cuatro hijos. La primera Julieta Bullrich Luro ya fallecida, y la última Patricia Bullrich Luro, la precandidata presidencial de 2023. Ambas protagonistas de historias muy heterodoxas, con dos hermanos intermedios, Enrique Ricardo y Martín.
Luego de realizar estudios en las tierras germánicas natales, el tatarabuelo fundador de la dinastía Augusto Guillermo Adolfo volvió a Buenos Aires, para aprovechar la sangría de negocios que ofrecía el nada sofisticado plan militar de expansión de tierras, mediante la expulsión de la población aborigen hacia las fronteras.
En 1867, Adolfo fundó la casa de Remates Bullrich, que luego continuó como “Adolfo Bullrich y Cia.”, conocida simplemente como la “Casa Bullrich”, ubicada en ese entonces en lo que sería la calle Victoria, para luego ser trasladada a la actual avenida Libertador. Yy ahora en manos de otros dueños es el “Patio Bullrich”.
En aquel ámbito, por más de cien años, se pusieron de remate cientos de miles de cabezas de ganado, y millones de hectáreas de las tierras sureñas que se obtuvieron durante la “Campaña del Desierto”, encabezada por el Gral y luego presidente Julio Argentino Roca, además de obras artísticas, joyas, inmobiliarios, armas, etc.
Ver La maldición argentina (1): la tenencia de la tierra y los latifundios
Ver La maldición argentina (2): los latifundios y sus artífices, la deuda y las 3R
Es más: en la Casa Bullrich, también se traficaban aborígenes secuestradas, que eran sometidas a servidumbre. En el medio de ello, con el capital económico ganado y con la fraterna relación militar, el tatarabuelo Bullrich se convirtió en intendente de Buenos Aires entre 1898 y 1902, durante la segunda presidencia de Roca. Q la par que mantenía vastos negocios inmobiliarios, rurales y urbanos, incluso en lo que hoy se conoce como la CABA, como corresponde a un buen intendente porteño que se precie de tal.
Ver Las tranzas de Mauricio Macri con Nicky Caputo prosiguen con Horacio Rodríguez Larreta
Los negocios de los Bullrich se extendieron hasta el sector financiero, en la era de la plata dulce de “Joe” Martínez de Hoz, con quien también están emparentados. Tal como se puede visualizar en el siguiente video de propaganda destinado a captar depósitos en 1980, en pleno crac bancario que se precipitó ese año, que llevó a la quiebra a más de 150 entidades bancarias y financieras.
Que fue el instrumento, junto con la famosa “tablita de Martínez de Hoz”, con la que se cristalizo la deuda externa fraudulenta durante la dictadura militar, que ató a Argentina al área del dólar, en forma previa a la guerra de Malvinas.
Ver Para que sirve la deuda externa (II) las tres guerras de Argentina y de nuevo la deuda
Ver Las malas praxis del FMI (2) Introducción y Dictadura Militar
Esa aventura fue el ocaso del clan Bullrich, ya que como tantas otras, Bullrich SA Inversiones terminó intervenida y liquidada por el Banco Central en 1992. El que además instruyó un sumario por lo que hoy se consideran graves delitos de lavado de dinero y falsas contabilidades. El cual, acorde con la capacidad de influencia del clan, comenzó recién en 1997 y terminó en el 2011, 14 años después de iniciado y a 19 de la liquidación. Fijándole a los Bullrich involucrados, una módica multa de dos millones de pesos, e inhabilitación por diez años. Que lo mas probable no la pagaron o lo hicieron muy tarde, al poder apelarla ante la justicia.

La PIBA, Carolina Serrano, Cali, o Tatiana
Cometiendo un acto de traición a su sangre, la Piba según declaró ella, se enlistó en la Juventud Peronista. Pero según Chequeado.com, los periodistas Roberto Caballero y Marcelo Larraky, en su libro “Galimberti – De Peron a Susana, de Montoneros a la CIA”, y notas de Perfil, la precandidata miente, dado que habría pertenecido a Montoneros, llegando al grado de teniente segunda, bajo las órdenes de su cuñado, pareja de su hermana Julieta, Rodolfo “Tano” Galimberti.

Dichos periodistas aseguran que la Piba habría participado con roles secundarios con el sobrenombre de Cali, en dos operativos de Montoneros. En el secuestro de un ejecutivo estadounidense de Sudamtex, donde murieron dos de sus compañeros. Y en el secuestro de los hermanos Born, junto con Galimberti, donde murieron un chofer y un gerente de Bunge y Born.
Pero según posteó recientemente David Urbani, integrante de La Libertad Avanza, la militancia en Montoneros de la precandidata a presidente, habría ido más allá como subordinada de Galimberti. Señalando en primer lugar que le gustaba noviar, y que sus dos primeras relaciones, José Manuel Puebla, y Ernesto Fernández Vidal, fueron luego secuestrados y desaparecidos. Y después se emparejó con el secretario de Galimberti, Marcelo Langieri, con quien tuvieron un hijo, Francisco Langieri.
Urbani apunta además, que tanto en el caso de la “ejecución del gerente de Sudamtex, como la colocación de una bomba en casa de “Pepe” Noguer, intendente de San Isidro”, la Piba precandidata a presidente, bajo el alias de Tatiana, habría tenido un rol principal. Y agrega que en el secuestro de los hermanos Born, el gerente asesinado de Molinos Rio de la Plata fue su tío, Alberto Bosch Luro, lo cual al enterarse le produjo a la Piba o Tatiana un grave choque emocional.
Señala también que la precandidata presidencial y Lingieri, no terminaron como sus dos primeros novios, porque a fines de 1980 marcharon al exilio, pasando por México, España y Brasil. Con una visita a Cuba en 1978, para un congreso de juventudes, donde lucieron el uniforme montonero. Y fue en el exilio donde concibieron a su hijo Francisco, que tuvieron que registrarlo con nombre falso.
Pero hay otra fuente, la de Juan Gasparini, con quien la Piba precandidata tuvo una polémica pública, intercambiando mutuamente acusaciones, que agrega hechos aún mas graves. Señalando que durante la estadía en Paris con Galimberti y su hermana Julieta, habrían estado involucrados en el secuestro del ex intendente de Buenos Aires que residía allí, Saturnino Montero Ruiz, y en el asesinato del yerno de este, Jorge Cedrón.
Y que además fue una de las principales reclutadoras para la contraofensiva suicida de Montoneros de 1980, pactada entre el almirante Eduardo Massera y Galimberti. A los efectos de reemblocar a la dictadura militar, tras el fracaso económico de Martínez de Hoz, y la difusión de la corrupción , con la quiebra de bancos, y los casos Italo, Austral, EAM, etc.
Lo que hizo que el ex Gral. Luciano Benjamín Menéndez, comandante del Tercer Cuerpo con sede en Córdoba, que luego recibió una decena de cadenas perpetuas por crímenes de lesa humanidad, se sublevara en 1979 en Córdoba, diciendo proféticamente: “en el futuro no nos escupirán nuestros enemigos sino nuestros amigos”. Finalmente Urbani también pone en duda la muerte de Julieta, la hermana de la precandidata presidencial, que protagonizó Galimberti con un accidente con una moto en la que la llevaba como acompañante.
La Piba, Pato, o Tatiana, y la democracia
Como se puede apreciar, distintas fuentes describen una carga de tragedias y aventuras, como para endurecer el alma de cualquiera. Que explicarían la insistencia en la “mano dura” y carencia enteramente de empatía y piedad que exhibe la Piba precandidata. Que aparentemente olvidó sus años jóvenes de revolucionaria, para volver al más rancio conservadurismo, acorde con su prosapia familiar. Que se exteriorizó en toda su magnitud con la represión a la etnia mapuche en el sur, como una nueva Julio Roca, ante las situaciones de usurpación que afectaba a grandes intereses, como los del grupo italiano Benetton en el caso de Santiago Maldonado y otros.
Se trata de acusaciones durísimas, ante las que solo ha atinado a responder diciendo escuetamente, que solo perteneció a la JP, sin más detalles. De las que serían necesarias un total esclarecimiento, ahora que se pre candidatea para nada menos que presidente de la Nación. Pero que han sido ocultadas por los grandes medios de desinformación. Los mismos que ante la muerte del activista de izquierda Facundo Molares en manos de la policía de la CABA, se encargaron de tapar la esencia de esa noticia con los antecedentes de este como guerrillero de la FARC.
En lo que habría sido el último acto de campaña de su contricante el Pelado, para tratar de equipararse con la Piba respecto la seguridad y mano dura prometida. Con un acting con el que pretendió mostrar como su policia brava controlaba una protesta, que por la torpeza conque se concreto sobre una persona de riesgo, derivó en una trágica muerte. Y así el chasco para el Pelado políticamente fue mayúsculo, ya que el pequeño e innofensivo acto en una plaza concretado por un puñado de personas, derivo en una descomunal protesta posterior ante ese desenlace, con corte total de la 9 de Julio durante largas horas, ante la impotencia de la policia que había tratado de mostrarse brava.
A la vuelta de la democracia, la Pato, Piba, o Tatiana, siguió por un tiempo subordinada a Galimberti. Quién terminó asociado con uno de sus rutilantes secuestrados, Jorge Born, lo que pone en entredicho no solo ese notable secuestro del pasado, por el que supuestamente se pagó el rescate más abultado en la historia de la humanidad. Sino también los verdaderos roles que entonces cumplían el Tano Galimberti y las linajudas hermanas Bullrich.
A la Pato, Piba, o Tatiana, Raúl Alfonsín la recordó, señalando que en los actos políticos que realizaba como presidente, se las ingeniaba para ponerse lo más cerca posible de él con un camión con altoparlantes, para tratar de impedirle hablar, lanzándole continuamente insultos y denuestos.
Luego la Piba, Pato, o Tatiana, pasó por cuanto partido político existiera, inclinándose cada vez más y más hacia la derecha ¿o transparentando lo que realmente era? Pasó así a vivir de los altos cargos de la “casta”, con algunas interrupciones, desde hace 30 años. En 1993 fue elegida diputada por la Capital, en la lista encabezada por Erman González y Miguel Ángel Toma, desde donde apoyó acríticamente las políticas de Menem y Domingo Cavallo.
Ver Radiografía salarial de la Casta: La Corte Suprema y la Justicia en el tope lejos de los otros
Después tuvo un breve paso por la municipalidad de Hurlingham, a cargo con Juan José Álvarez, un ex agente de la SIDE durante a dictadura, que luego como secretario de Seguridad estuvo involucrado en la “masacre de Avellaneda” con el asesinato de Kosteki y Santillán. Luego, tras ocupar un cargo en el gobierno bonaerense de Eduardo Duhalde, terminó recalando en la Alianza, de la mano de Antonio de la Rúa y del jefe de la SIDE Fernando de Santibañes.
De esa manera en diciembre de 1999, al inaugurarse el gobierno de la Alianza, pasó a desempeñarse como secretaría de Política Criminal y Asuntos Penitenciarios, hasta octubre del 2000. Tras el escándalo de los sobornos en el Senado, con motivo de la exigencia del FMI de sancionar la ley de Reforma Laboral, que precipitó la renuncia del ministro Alberto Flamarique, pasó a desempeñarse como ministra de Trabajo y Empleo, hasta octubre del 2001. Oportunidad en que convalidó el descuento del 13 % a los empleados públicos y jubilados, a los efectos de tratar de lograr el déficit fiscal cero, que hoy promete alcanzar.
Seguidamente pasó a ser ministra de Seguridad Social, donde siguió con lo mismo hasta noviembre del 2001. Y viendo que el barco se hundía, lo abandonó y pasó a enrolarse en la CC – ARI de Elisa Carrio. De esta manera en diciembre del 2007, llegó nuevamente a diputada de la Nación.
Banca que ocupó hasta diciembre del 2015, para pasar a desempeñarse a partir de allí como ministra de Seguridad de la Nación, bajo la presidencia de Mauricio Macri, hasta el 2019. A cuyo ministerio se pretendió anexar el Defensa, con fines de economía, pero se ve que alguien aconsejó: no caigamos en exageraciones extremas.
Ver La tragedia de San Miguel del Monte y otras, y la responsabilidad de la ex montonera y ministra Pato Bullrich
Ver El ciberpatrullaje de la ministra de Seguridad Bullrich espiando opositores
Ver Advertencia para Milei y Bullrich: los derechos laborales son constitucionales y supranacionales
Periodo donde protagonizó la desaparición del cuerpo de Santiago Maldonado antes de las PASO de 2017, y su posterior reaparición en vísperas de las elecciones legislativas de ese año. Y ahora que se juega su chance presidencial, logró qué en vísperas de ello, el juez Gustavo Lleral dictara una nueva absolución a los gendarmes encartados en esos hechos que conmovieron al país. Y afianzaron a la par, entre la Pato, la Piba, o Tatiana y Macri, una alianza especial, que hizo que este último la designara a dedo presidente del PRO. Cargo que ocupó hasta abril pasado, en oportunidad que se lanzó a conquistar la presidencia de la Nación.
Ver VIDEO EXCLUSIVO: Desaparición de Maldonado, no fue un gendarme fue la Gendarmería
Ver EXCLUSIVO: Santiago Maldonado murió de hipotermia, recibió una RCP, y tras desaparecerlo lo plantaron en el Pu Lof
Ver Macri era Schiaretti y Schiaretti era Macri a la sombra de SOCMA, hasta qué…
El nepotismo de la Piba
Durante la presidencia de Macri, el pibe Francisco fue asesor en una secretaría dependiente del Ministerio de Modernidad, hasta que renunció en 2017 por el famoso decreto “anti-nepotismo” de Macri. Además, Patricia tiene un ahijado, Pedro Cernadas, actor de telenovelas y pareja de Sofía Bravo, empleada en la Corte Suprema de Justicia, que fue concejal de Tigre por Cambiemos y titular de una Unidad de Atención Integral (UAI) del ANSES.
También está la cuñada de la Piba, Ana Gazcón Aráoz, quien trabajaba en la Subsecretaría de Comunicación Social, dependiente de la Secretaría de Medios. Mientras que su hijo Santiago Bullrich, sobrino de la entonces ministra de Seguridad, estuvo a cargo de las campañas de comunicación digital del Gobierno de la Ciudad de Buenos Aires, que encabezaba Horacio Rodríguez Larreta, actual competidor de la Pato.
Actualmente la Pato, Piba, Cali, o Tatiana, está en pareja desde hace más de dos décadas, con el abogado de origen judío Guillermo Yanco, con el cual no tiene vinculación matrimonial formal. Quien es vicepresidente del Museo del Holocausto, y maneja el portal de noticias de la colectividad judía ortodoxa Vis Avis, junto con Claudio Avruj, ex-secretario de Derechos Humanos durante la gestión de Macri.
Por eso la Pato ha sido condecorada como Amiga de Israel, olvidando la adhesión que tenía junto con Galimberti por la OLP palestina. Y algunas fuentes sostienen que se ha convertido a la religión judía, culminando así su trepidante y zigzagueante aventura personal.
Por último, Esteban Bullrich, quien fue ministro de Educación de Macri, es primo segundo de Patricia. Es tataranieto de Torcuato Antonio de Alvear Saénz de la Quintanilla, padre de Marcelo T. de Alvear, presidente del país entre 1922 y 1928. En 2016, en un acto por la inauguración de un hospital-escuela en la provincia de Río Negro, Esteban dijo que se estaba por empezar “la nueva Campaña del Desierto, pero no con la espada, sino con la educación”.
Ver Biografía no autorizada del ministro de Educación y Deportes Esteban Bullrich Ocampo.
El clan Rodríguez Larreta
El tataratatarabuelo de Horacio Rodríguez Larreta fue Francisco Antonio Rodríguez Durán, nacido y criado en Montevideo. Allí se casó con Manuela Josefa de la Resurrección Larreta Torres, nacida en la ciudad de Lima, cuya familia se dedicaba al embarque de provisiones para la actual capital peruana, incluso en pleno período del coloniaje español.
Según comentan sus descendientes en una página web, bajo el título de “Orgullo y Prejuicios de las familias patricias argentinas”, Francisco Rodríguez: “acumuló [una] sólida fortuna en el ejercicio del comercio. Se había formado en los años de la patria vieja junto a don Manuel Durán, su padre adoptivo, de quien aprendió pautas de laboriosidad y destreza que le permitieron manejarse hábilmente en el complejo mundo de los negocios. Con el tiempo, su figura, inconfundible por un rasgo albino, se hizo respetable en los altos círculos mercantiles capitalinos”.
La unión entre Francisco y Manuela inició el linaje que unificó los apellidos Rodríguez y Larreta. Tuvieron diez hijos, y el segundo Carlos Agustín Rodríguez Larreta (1834-1915), es el tatarabuelo del Pelado, dirigente del PRO, actual jefe de gobierno porteño, y precandidato a presidente.
También nacido y criado en Montevideo, Carlos Agustín contrajo matrimonio con Adela Agustina Maza y Oribe, nieta del presidente uruguayo Manuel Oribe. En su estadía en Buenos Aires, tuvieron su primer hijo de seis, Carlos Rodríguez Larreta Maza (1868-1926), bisabuelo del Pelado, competidor en las PASO contra la Pato.
En 1902, casi terminada el segundo mandato de Julio Roca como presidente, a la par que Adolfo Bullrich se desempeñaba como jefe de gobierno porteño, y dueño de lo que es hoy el “Patio Bulrrich”, el vicepresidente de Roca, el emblemático escritor Joaquín V. González, firmó el nombramiento como directora de la Escuela Profesional de Artes y Oficios de Mujeres a Eduarda Rodríguez Larreta, prima del bisabuelo de Horacio Rodríguez Larreta.

Luego de su segunda presidencia, Roca le entregó el mando a Manuel Quintana. Y éste designó como su ministro de Relaciones Exteriores al bisabuelo del Pelado, Carlos Rodríguez Larreta. Quién se desempeñó entre 1904 y 1906, y continuó con José Figueroa Alcorta, hasta 1910. De profesión abogado, fue miembro del Tribunal permanente de arbitraje de La Haya, participó en la comisión para fijar los límites entre Perú y Bolivia, y se hizo conocido por oponerse al voto secreto en la Argentina.
Un tío de Carlos Rodríguez Larreta, fue el abogado y famoso escritor Enrique Rodríguez Larreta (1875-1961), o simplemente Enrique Larreta, reconocido modernista y embajador argentino en Francia. Fiel al linaje patricio, contrajo matrimonio con un integrante de la familia pronombre de oligarquía: los Anchorena. También fue miembro de la Real Academia Española. Lo que era su residencia en Belgrano, se ha transformado al día de hoy en el coqueto “Museo de Arte Español Enrique Larreta”.
Ver La estirpe oligárquica de los Rodríguez Larreta según el Boletín Oficial
Siendo presidente, Marcelo T. de Alvear ratificó el desempeño de Carlos Rodríguez Larreta II como miembro de la Corte Permanente de Arbitraje de La Haya, junto con Estanislao Zeballos, y el renombrado escritor González. Además designó a Horacio Rodríguez Larreta (1871-1935), hermano de Carlos II, como Procurador General de la Nación, quien asumió en 1923 hasta su defunción, doce años después. Alvear a su vez era primo de la bisabuela de Esteban Bullrich, el ministro de Educación de Macri, y primo segundo de la Pato, ministra de Seguridad del mismo.
Pero previo a eso, ocurrió el golpe de Estado de 1930 contra el presidente radical Hipólito Yrigoyen, en su segundo mandato. Como se dijo, en el primero, Yrigoyen había tenido a Honorio Pueyrredón, ascendiente materno de Patricia Bullrich, como ministro de Agricultura y de Relaciones Exteriores.
En esa nefasta oportunidad, tanto la Procuración de Rodríguez Larreta, como la de los miembros de la Corte Suprema de Justicia, emitieron la infame “Acordada sobre reconocimiento del Gobierno Provisional de la Nación”, de fecha del 10 de septiembre de 1930, legalizando el primer golpe de estado en Argentina, al que le sucedieron otros tantos.
En ella se reconoce a la nueva administración “en posesión de las fuerzas militares y policiales necesarias para asegurar la paz y el orden de la Nación, y por consiguiente para proteger la libertad, la vida y la propiedad de las personas”. Entre las firmas, estaba el presidente de la Corte: Figueroa Alcorta, el ex presidente de la Nación que sucedió a Manuel Quintana y mantuvo la designación de Carlos Rodríguez Larreta como Procurador General.
Como si el nepotismo fuera poco en esos tiempos, en que el estado estaba a disposición de unos pocos, también hay un cruce entre el linaje Rodríguez Larreta, y la familia del mencionado presidente Manuel Quintana. Ya que la hija del mandatario, María Luisa Quintana (1869-1944) se casó con Alberto Rodríguez Larreta Mazza, el hermano de Carlos II. Quien a su vez figura en el Boletín Oficial como beneficiaria de una pensión graciable en plena dictadura de Agustín Justo, sucesor de Félix Uriburu, durante la llamada “Década Infame”, aprobada mediante la Ley 11.788.

Concretamente, Carlos II, bisabuelo de Horacio, se casó con Carmen Agustina Isabel Marcó del Pont Pinedo. Tuvieron cuatro vástagos, el segundo Augusto Rodríguez Larreta Marcó del Pont (1898-1945) fue el abuelo del Pelado, líder del sector de las palomas en Juntos por el Cambio.

Quien a su vez se casó con Adela Tránsito Leloir Unzué, y tuvieron como único hijo a Horacio Rodríguez Larreta Leloir (1934-2004), padre del actual alcalde porteño. Quien se casó con Cristina Díaz Alberdi, la madre del Pelado. De esta manera, el nombre completo del precandidato por la presidencia argentina es Horacio Antonio Rodríguez – Larreta Díaz Alberdi.
Las andanzas recientes de los Rodríguez Larreta
Durante la autodenominada Revolución Libertadora, que perpetró el golpe de Estado contra Juan Domingo Perón en 1955, y concluyó con las elecciones de 1958, se desencadenaron una serie de investigaciones judiciales contra funcionarios y empresarios ligados a la gestión peronista de 1946-1955.
Uno de ellos, fue contra el magnate multirubro Jorge Antonio, por supuestos pagos con sobreprecios. Se aseguraba que la multinacional de automóviles Mercedes-Benz, contrató a una de las firmas del “grupo Antonio”, llamado COAR SA, para hacerse cargo de los acuerdos con las concesionarias, y cobraba a sus clientes un excedente en negro, que no figuraba en las facturas, y por lo tanto evadían al fisco.
En el “Informe de los concesionarios acerca del dinero ‘negro’ entregado a COAR S.A.”, aparece “De Ninnis y Rodríguez Larreta Ltda. SRL”, uno de cuyos accionistas era Alberto Manuel Rodríguez Larreta Quintana (1990-1974), el hijo de Alberto Rodríguez Larreta Maza que se casó con la hija del presidente Quintana. Es decir, el supuesto coimero de la Mercedes Benz, era primo del abuelo del Pelado, precandidato a presidente y actual jefe de gobierno porteño.
Ante ello, se intervino en los bienes patrimoniales de los implicados. Hasta qué en 1958, Arturo Frondizi ganó las elecciones con el sello de la Unión Cívica Radical Intransigente (UCRI) con los votos del proscripto Perón. Ante ese triunfo, el presidente de facto Pedro Aramburu decreto el acceso a sus patrimonios a esos empresarios.
Para ese entonces, el padre del Pelado, Horacio Rodríguez Larreta Leloir (hijo del sobrino del mencionado Alberto), era miembro del Movimiento de Integración y Desarrollo (MID) fundado por Rogelio Frigerio, ideador del “desarrollismo”. Cuya esencia bajo un matiz nacionalista, consiste en sostener la necesidad indispensable de la inversión norteamericana, en especial en el petróleo.
Así el Pelado, gracias a la actividad de lobby de su padre en función de esos intereses, se desempeñó en ESSO, y obtuvo un máster en la Universidad de Harvard, al igual que Rogelio Frigerio (h), ministro del Interior del presidente Mauricio Macri. El Pelado dice que en su casa siempre se hablaba de política, pero omitió que también de Big Business.
Durante la dictadura militar el padre del Pelado, que se desempeñaba como presidente de Racing de Avellaneda, fue secuestrado en un centro clandestino como parte de la persecución que se hizo contra la rama uruguaya de esa lunga familia, pero prestamente fue puesto en libertad.
Pero además hay un canal en Youtube, DDVlog, cuyo editor es el ingeniero naval Jorge Bojanic, en el que incrimina al padre del Pelado en el contrabando de armas que se habría producido durante la dictadura militar, bajo el guiño de EEUU, teniendo como pantalla a Israel. Los que siguieron luego con las ventas de armas a Croacia y Ecuador. Donde afirma que siniestramente, todo eso culminó con la voladura a la embajada de Israel en el año 1992.
El cursus honorum político del aristocrático Pelado
El Pelado también desde hace casi treinta años, vive de los altos cargos de la “casta” política. Comenzó como Gerente General de la ANSES entre julio de 1995 y mayo de 1998, durante la presidencia de Carlos Menem, pasando desde allí a desempeñarse como subsecretario de Políticas Sociales de la Nación, hasta enero de 1999.
No obstante el cambio de gobierno, el 15 de diciembre de 1999, apenas asumió el presidente Fernando De la Rua tras el triunfo de la Alianza, fue nombrado interventor del Programa de Atención Médica Integral en el PAMI, cargo que detentó hasta el 1 de diciembre de 2000.
Cinco meses antes, el 29 de julio, el famoso médico René Favaloro se había quitado la vida, por la crisis que pasaba su acreditada Fundación, y la imposibilidad de cobrarle deudas al estado por servicios prestados que estaban bajo la supervisión del Pelado, sin pagar las coimas correspondientes, según expresó en la carta que dejó.
Se puede decir que esa es la noche negra del Pelado Horacio, quien cada vez que le preguntan por Favaloro, enmudece y queda petrificado. Lo cierto es que poco después, el Pelado abandonó el gobierno de la Alianza, y se pasó a la oposición, como presidente del Instituto de Previsión Social de la provincia de Buenos Aires, designado solo trece días después de cesar en su cargo por el gobernador Carlos Ruckauf.
Pero seguidamente en septiembre de 2001, volvió al desfalleciente gobierno de la Alianza, como Director General de la DGI (Dirección General Impositiva) cargo en el que duró solo cinco meses, tras el arribo a la presidencia de Eduardo Duhalde.
Tras un interregno de cinco años, en diciembre de 2007, reapareció como Jefe de Gabinete de Ministros de la CABA, inaugurando el mandato de Mauricio Macri. Cargo en el que duró hasta diciembre del 2015, oportunidad en la que tras una dura interna con la entonces vicepresidente Gabriela Micheti, con el apoyo de Macri ganó la elección y pasó a desempeñarse como Jefe de Gobierno de ella, siendo reelegido para el mismo en 2019.
La espada y la pluma
A modo de balance, podemos contemplar que los linajes de la Pato y el Pelado han surcado los típicos senderos oscuros de la comodidad oligárquica del país, aferrados desde el comienzo en la próspera posición agropecuaria mercantil portuaria. Sostenida con un “estado compinche” y nepótico, ocupado en sus altos niveles por un reducido número de personajes, qué, alternando la función pública con la privada, obraban en función de esa rancia oligarquía.
En ambos se contempla que de una u otra manera, hubo un fuerte codeo con el ejército roquista de la Generación del 80, que monetizó los activos obtenidos por las tierras ocupadas por las fuerzas militares en el sur y en el norte del país.
Pero en el caso del Pelado, se ven ciertos desprendimientos ligados al manejo de las letras, sea desde lo lírico como desde lo jurídico. Es decir, una suerte de estilos confrontados entre la espada y la pluma. Qué en cierta manera en la actualidad, están materializados entre una paloma pelada dispuesta a consentir un diálogo empático, para supuestamente ensanchar la avenida del centro.
Y una halcón rampante, que acorde con su turbio y violento pasado, está dispuesta a arrasar con todo, corriendo aún más la vereda hacia la derecha de mano dura, mediante explotar el miedo que existe en la sociedad ante la inseguridad ciudadana. De la misma manera que hizo el Proceso Militar, explotando el miedo a la guerrilla, a la que ella pertenecía y al que decía combatir.-
"Como lo pudiste constatar, nuestras investigaciones, son fundadas, independientes, con datos públicos y verificables y siempre sobre el poder real. Su producción lleva días, semanas, hasta meses de trabajo. Y son abordadas con la mayor honestidad, profesionalidad y rigurosidad periodística. Si está a tu alcance, podes colaborar con este periodismo libre, de calidad, sin injerencia de empresas o gobiernos"



